Adding Furniture
Adding Furniture
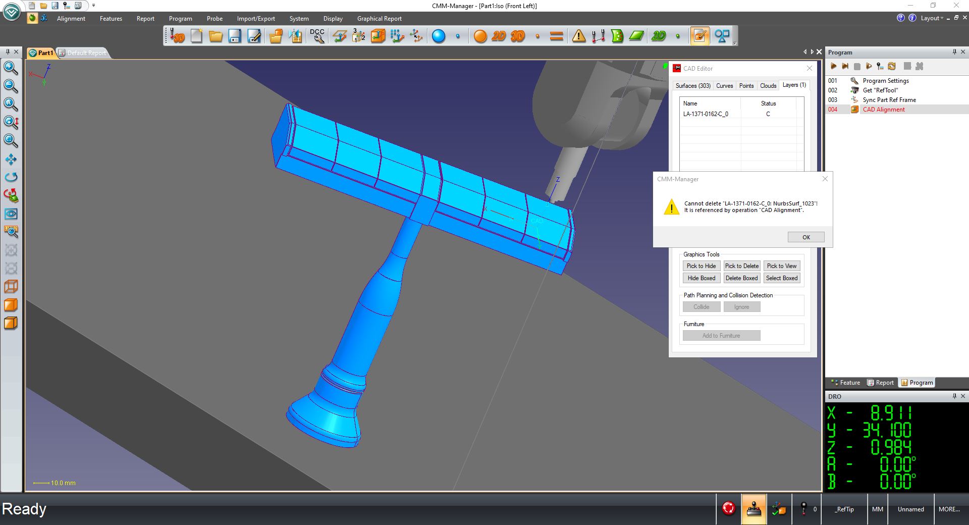
Probe Rack Furniture Error
I am attempting to add my probe rack to furniture.
I import the model, sync it then align it
open CAD Editor go to layers click on the Layer and hit the Add to Furniture button and get the above message.
Topic Participants
Glen Cole
Nate Frost